Los 8 principios básicos son. 1. Sustancia Económica. La sustancia económica debe prevalecer en la delimitación y operación del sistema de información contable, así como en el reconocimiento contable de las transacciones, transformaciones internas y otros eventos que afectan a una entidad. 2.. La NIF A-2 "Postulados Básicos", establece 8 postulados básicos, que todo contador debe conocer y entender, los cuales mencionamos a continuación: 1.-. Postulado básico Sustancia Económica. La sustancia económica debe prevalecer en la naturaleza de la operación sobre su forma jurídica, así como el reconocimiento contable de las.

Servicios de Contaduría Publica Postulados básicos de la Contabilidad

PPT Postulados básicos PowerPoint Presentation ID4569132

Mapa Conceptual De Los Postulados Basicos De La Contabilidad Images

Postulados básicos_NIF A2 Slide Set

PPT NIF A2 “POSTULADOS BÁSICOS” PowerPoint Presentation, free download ID3343626

Mapa conceptual de los postulados básicos Mon diaphragme

PPT NIF A2 “POSTULADOS BÁSICOS” PowerPoint Presentation, free download ID3343626

PPT NIF A2 “POSTULADOS BÁSICOS” PowerPoint Presentation, free download ID3343626

PPT NIF A2 “POSTULADOS BÁSICOS” PowerPoint Presentation, free download ID3343626
8 postulados básicos UANL Contabilidad Financiera UVM Studocu

PPT NIF A2 “POSTULADOS BÁSICOS” PowerPoint Presentation, free download ID3343626

postulados de la contabilidad

Postulados Basicos De La Ley General De Contabilidad Gubernamental

PPT FUNDAMENTOS DE CONTABILIDAD PowerPoint Presentation, free download ID561600

Evidencias de Aprendizaje NIF A 2 POSTULADOS BÁSICOS Resumen

Concepto de Postulados Básicos ️¿Que es? Definición y Significado

Definición. Postulados Básicos. Contabilidad 3.0
![Los 8 Postulados [PPT Powerpoint] Los 8 Postulados [PPT Powerpoint]](https://cdn.vdocumento.com/img/1200x630/reader020/image/20190706/55cf8f4f550346703b9b068d.png?t=1627880398)
Los 8 Postulados [PPT Powerpoint]

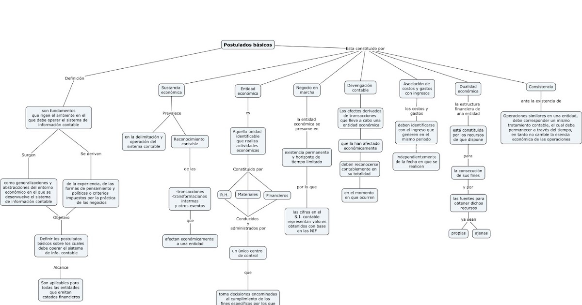
Postulados Básicos Mind Map
Ejemplos De Postulados Basicos De La Contabilidad Nuevo Ejemplo
Los postulados básicos son "fundamentos que configuran el sistema de información contable y rigen el ambiente bajo el cual debe operar". Significa que ayudan identificar, analizar, interpretar, captar, procesar y reconocer una operación que le afecta económicamente a una empresa. Los postulados básicos son:. Supletoriedad. La que nos ocupa en ésta ocasión es la NIF A-2, la cual define los postulados básicos, son los fundamentos o principios que deben regir en la operación del sistema de información y registro contable, mediante el cual se prepara la información necesaria para la emisión de los estados financieros. Siendo cuatro, "estado de.